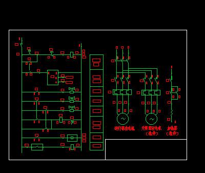
中心传动浓缩机电气图
66下载369浏览2.14M
94下载273浏览38.13M
69下载323浏览358.91K
41下载434浏览673.24K
75下载367浏览294.94K
26下载349浏览558.76K
63下载119浏览243.88K
91下载311浏览20.94K
90下载242浏览746.5K
1下载215浏览108.64K